年初一场新冠肺炎疫情阻断了交通,延迟了学校开学,但阻挡不了电子信息学院应征学子在家“练兵”备战体检的热情与决心。
电子信息学院党政领导一直高度重视征兵工作。党总支书记蒋建军多次表示要选送优秀学子参军入伍,特别强调要增强应征学生的身体素质,为部队输送合格的兵员。学院学生工作办公室在寒假积极动员有意参军的40余位同学在家进行体育锻炼,养成良好的作息习惯,提高身体素质,为通过征兵体检打下坚实的身体基础。
毕业后参军是即将毕业的预备党员黄寅鸿一直以来的追求,他常年风雨无阻坚持运动,提高自己的身体素质,甚至为此受过伤,但是他也毫不在乎,因为应征入伍、报效国家就是他的执着追求。

“为了阻挡疫情蔓延,只能宅在家里,但在家里也不能放松体育锻炼,拥有良好的体魄才能顺利应征入伍、报效国家。”电子信息学院大四学生廖宸楠如是说。他在家里每天锻炼,打造健壮的体魄,充满自信的期待年中的征兵体检。

巾帼不让须眉,计算机1712班的尹佳怡同学每天在家进行体能锻炼。她说:“通过积极的锻炼,不但丰富了假期生活,也减轻了疫情期间的心理压力,增强了体魄,丰富了精神,用自己的行动践行了抗疫决心。”

19级新生是今年报名参军的主力。网络1911班宋田田积极在家体育锻炼,她认为“抗击疫情,最好的医生是自己,充分利用居家时间,科学养成良好生活习惯,适当开展体育运动锻炼,从而达到增强体质、提高自身免疫力。”

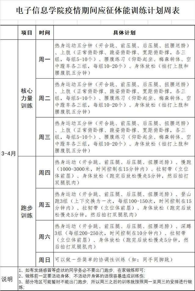
在这场居家“大练兵”中,我们的退伍老兵们起到了引领和指导作用,他们制定了灵活的锻炼计划供大家参考,他们利用所掌握的部队体能锻炼知识来指导大家取得最佳锻炼效果。

在这段“宅家”锻炼的日子里,大家互相关心,互相鼓励,坚持每天在征兵群健身打卡。待疫情过去,电子信息学院的应征学子们将以更加坚定的意志、更加坚实的体魄迎接祖国的挑选!(陈俊民)





